近日,2025年度国家社科基金后期资助项目、天津市哲学社会科学研究规划项目、天津市哲学社会科学规划阐释党的二十届四中全会精神研究专项、天津市艺术科学规划项目、天津市科技发展战略研究计划项目等一系列重要科研项目立项名单相继出炉;第十九届天津市社会科学优秀成果奖、天津市第十七届优秀调研成果奖评选结果相继公布。我校在上述各类评审中表现优异,成果丰硕。
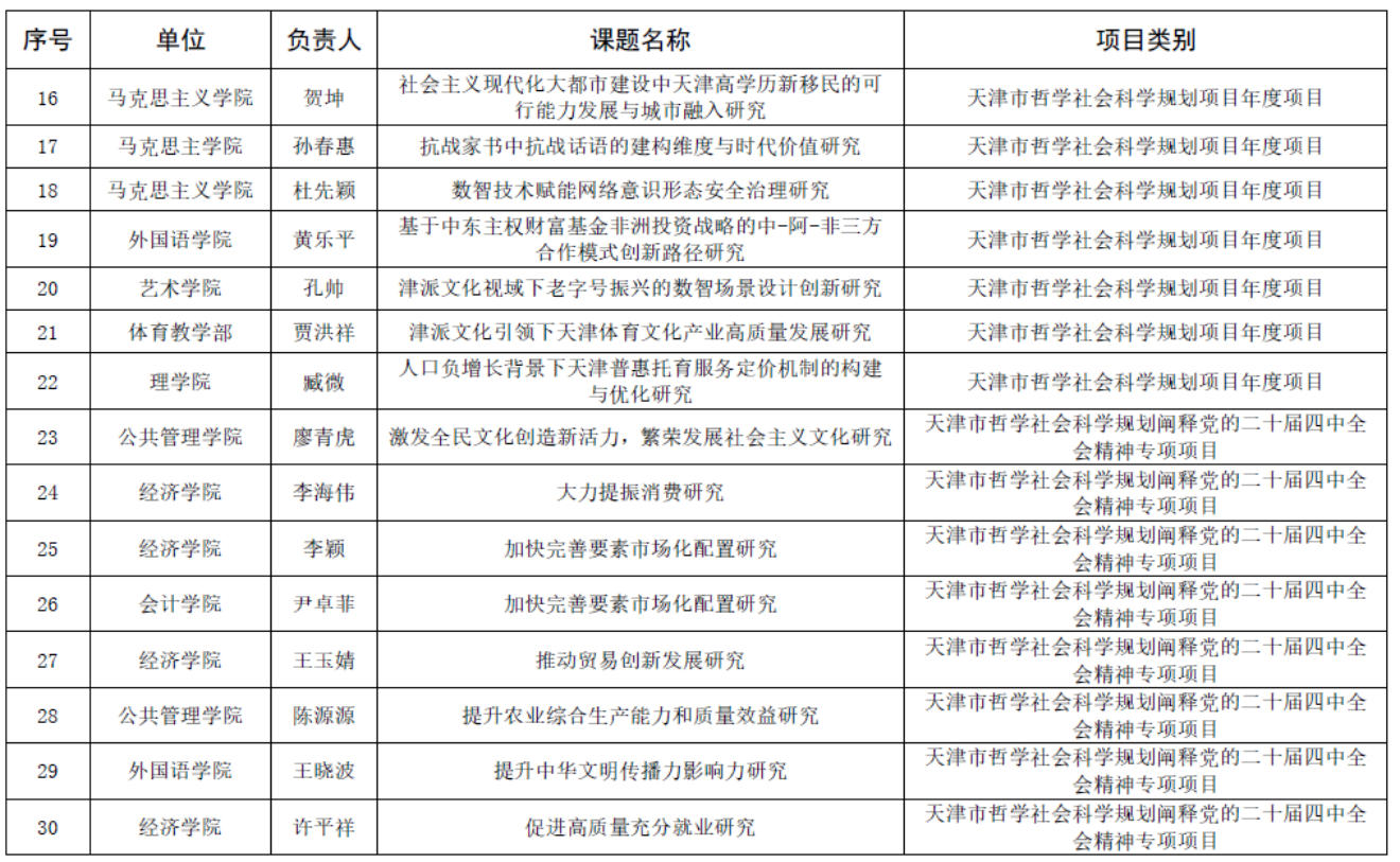
在科研项目立项方面,我校在近期公布的五类项目评审中,共获批43项。截至当前,2025年度我校人文社科类省部级以上项目总立项数已达78项,创下近年来的新高。获批项目在巩固我校传统学科优势的基础上,积极聚焦老字号创新发展、“区域国别+商贸”研究、“文化+”与津派文化传播等新兴交叉领域,呈现出鲜明的时代特色与实践导向。这些项目的实施,不仅有助于提升学校相关学科的研究水平和学术影响力,也将为服务国家重大战略与天津市经济社会发展提供有力的智力支持。
经过分析,项目负责人队伍呈现年轻化、专业化特点,以中青年学术骨干为主体,充分彰显了我校人文社科领域人才梯队建设的扎实成效与蓬勃活力。此次集中获批,为相关学科的持续发展与科研团队的稳定成长壮大注入了强劲动力,也为学校后续培育更高水平科研成果、争取国家级项目奠定了坚实基础。
在科研成果获奖方面,我校同样捷报频传。在第十九届天津市社会科学优秀成果奖评选中,我校共有8项成果获奖,一等奖数量取得历史性新高。其中,法学院沃耘教授、经济学院孙云鹏教授的成果荣获一等奖;管理学院王庆教授、公共管理学院廖青虎教授的成果荣获二等奖;会计学院赵红卫教授、法学院马驰教授、公共管理学院王瑞文教授、艺术学院姜丽娟博士的成果荣获三等奖。获奖成果覆盖管理学、应用经济学、法学、教育学、智库成果及综合学科组等6个学科领域,彰显了我校人文社科研究的广泛影响力。在天津市第十七届优秀调研成果评选中,我校首次申报并有5项成果获奖。其中,公共管理学院郝雅立副教授团队的成果获二等奖;管理学院王庆教授团队、经济学院姜达洋教授、孙云鹏教授团队、张炜副教授团队的成果获三等奖。
近年来,学校坚持将学科建设作为龙头,以有组织科研为关键驱动,以制度创新为根本保障,依托科研平台与团队建设,致力于产出高质量科研成果,并以服务区域发展作为重要突破口,全面推动科研工作高质量发展。
学校将以此次佳绩为契机,进一步强化有组织的科研模式,深化科研管理体制机制改革,优化资源配置与激励机制,着力搭建高水平科研平台,促进学科交叉融合与团队建设,积极构建开放协同、运行高效的科研创新生态,力争产出更多具有理论价值、实践意义与社会影响力的标志性成果,持续提升我校人文社科研究的核心竞争力,为学校事业高质量发展和区域创新体系建设作出新的更大贡献。


